皆様こんにちは、中央区議会議員の高橋元気です。
あけましておめでとうございます。
本年も何卒よろしくお願い申し上げます。
さて、中央区議会は先月令和7年度第四回定例会が閉会となりましたが、上程されていた議案の中でも特に世間的にも注目を集めましたのが中央区現副区長である吉田不曇副区長の再任人事について、私の考えをお伝え致します。
本来であればすぐにご報告すべきところ、年末年始が公私共に忙しなく過ぎてしまい、的確にまとめた上でご報告したかったこともあり遅くなってしまったことを先ずはお詫び申し上げます。
東京都中央区の79歳副区長、異例6期目へ タワマン生む再開発担当

本記事にも記載されている通り、結論から言えば中央区議会は賛成多数で吉田副区長に対する選任人事案に同意し、私も賛成致しました。
前提として、地方自治体において、副区長(副市町村長)は区長(市町村長)が議会の同意を得た上で選任するものとされています(地方自治法第162条)
区長が最終的に副区長の人事案を決定し、議会に提案→賛成同意するかどうかを審議するという流れとなります。
今回の中央区議会においても、5期20年を務めた吉田副区長の再選任人事案が提出され議会の賛成多数(賛成17票・反対10票)をもって同意すべきものと決しました。
以下、私が賛成した理由をご説明致します。
まず、本議案については個人としても会派としてもかなり前からその方向性について検討をしてきました。
議案が提出されたのは11月28日ではありますが、内々に方向性は既に議会内で幹事長に話が共有されており、私もこれまで直接吉田副区長を始め区の関係者等とも話してきました。
まず、本議案(吉田副区長の再任)については何が問題であるのかを明確にします。
①組織の硬直化、権限の集中
②区政施策の硬直化
③ご高齢であるが故の健康上の不安
大きくはこの3点であるかと思われます。
副区長という実質的な責任者を20年以上務める場合に、権力の集中や組織の世代交代が図られない結果、組織が硬直化してしまうという懸念、あるいは政策の方向性が固定化してしまい、柔軟な区政運営に支障が生ずるのではないかという懸念。
また、やはり80歳を間近に控え、健康上の不安を抱えているのではないかと言う懸念。
これらはどれも当然の懸念点であり、私達も大きく疑念を抱えるものでありました。
そして当然ながら私も4年前に吉田副区長と話し合いを行い、現在の区政上の課題の話を直接伺うとともに、後進の育成を進めることをお願いしました。結論、その際には選任議案に反対しております。
では何故今回賛成という結論に至ったのか、順番にご説明致します。
①築地市場跡地再開発など本区において重要な大規模都市計画の交渉真っ只中である
→これまで吉田副区長が所管してきた環境土木・建設所管部門における最も大きな区政上の課題は、喫緊では「築地市場跡地再開発」「都心・臨海地下鉄新線」等の大規模再開発の早期実現であることは周知の事実ではあるかと思います。
私も築地市場跡地再開発等都市基盤対策特別委員会の副委員長を本年度は拝命し、現状のステータスはよく理解しています。
この両計画に区の意向を反映するにあたっては、東京都および国、事業者等との交渉が不可欠となります。
例えば築地市場跡地再開発においては、高速晴海線の出口をどこにするのか、場外市場関係者等の意向と調整しながら、はやく東京都が都市計画を決定しなくては前に進みません。その点、今のままではどう考えても開業が遅れます。つまりは、これまで地元の方々と細かく調整を行い、かつ東京都や国に強力に物申せる吉田副区長の存在は中央区においても必要不可欠でした。
その実力・成果は恐らく議会関係者含めて皆が認めているものであると思います。
吉田副区長は本区のカウンターパートであり責任者として、本区を代表して国及び東京都との交渉役を担ってきました。
ここで一つ、4年前と異なる事情があります。
4年前はまだ各計画の青写真を作らなきゃねという段階でしたが、今はまさに国、東京都、事業者との調整真っただ中の状態です。
そのタイミングで、事業における本区の実質的な最高責任者を退任させた場合に、先方はどう受け取るか。
中ではなく、対外的な問題です。中央区は計画の推進において後退する姿勢を見せたという印象を与えます。
本区および区民にとってもっとも大きな損失とは何かを考えれば、築地市場跡地再開発や臨海地下鉄新線の計画が失敗、あるいは地元の中央区民の意見が届かずに区民生活に悪影響が出る事です。
副区長ではなく、顧問などにすれば良いのではという意見もありましたが、顧問はいわば名誉職・引退した人の役職であり組織において執行権限はありません。責任も権限ももたない人間のいう事を国、東京都、事業者が素直に聞くとは思えません。
また、実は官公庁の公務員というのは異常に相手の役職にこだわるという傾向もあります。
いずれにせよ実質的には降格処分となり、事業計画策定の真っただ中で後ろ向きな姿勢を見せることとなります。
つまり、4年前と異なるのはタイミングが悪いという点に尽きます。
会社の命運をかけ他社を巻き込んだ一大プロジェクトの最中にそのリーダーを交替させる、という事実がどのような悪影響となるか、想像は出来るのではないでしょうか。
②現実問題として代わりがいない
次に、そもそも制度上の問題でもありますが、区長の人事案に対して反対をしたところで、議会に代わりの人事提案権はありません。
少なくとも、この4年間で副区長は後進を育てるべきでしたし、それは私もそう思いました。
その点はこれまで率直に副区長にも個人的にも議会の場でも質問してきました。
まず吉田副区長も後任人事自体は検討をしたとされます。しかしながら、これは良い点でも悪い点でもありますが、極めてその役割が特殊であり属人的であるため、任せられる人がいないという問題でもあります。極端に言えばこれまで個人で培ってきた太いパイプ、人脈により時に元総理や大臣・閣僚級の人物に直接話を通しに行っています。
流石にその仕事は彼にしか出来ないと思うのと同時に、どんな手段を講じても中央区のために奮闘されている尊敬する部分でもあります。
ここでは書けない話もあり、正直それでは仕方ないなと思ったのも事実です。
またもう一点としては、区政運営を担う議会の1人として、反対をした結果どうなるのか?という先までしっかりと見据えるべきです。
吉田副区長はだめだ、代わりを連れてこい!その結果、計画がだめになってもそれは知らない。では無責任ではないでしょうか。
全議員を見渡しても具体的な後任人事案を提案出来る人はいません。吉田副区長の代わりに、これまでのその役割を担い、大規模開発計画を成功に収められる人間が正直、いないというのが結論です。
それならば、私は議員として区民の方々に対して将来の区政における責任を負う立場の1人として、将来を約束出来ない無責任な結果となってしまうのであれば反対をする方が無責任となってしまうと思います。
一方で人事案は区長の権限と責任の上で成り立っています。
後任をこれまで育ててこなかった責任はもちろんあります。
その責任は本件とは別で追及すべきと考えます。
③管掌部門の変更により大規模再開発計画以外の実質的な権限がなくなった
長期在任、権限の集中という側面はやはり大きく懸念される部分ではありますが、その点はおそらく議会のどの会派からもあるいは庁内でも懸念があったのではと思います。
その点、区から事前に説明があったのが、吉田副区長の事務分担(管掌部門)を変更するという説明でした。
これまで両区長の役割分担は以下の通り定めていました
田中智彦
一 企画部、総務部、区民部、福祉保健部(保健所を含む。)及び会計室に関すること。
二 議会、行政委員会等との連絡に関すること。
吉田不曇
一 環境土木部及び都市整備部に関すること。
つまり、部署単位で分けていましたが、そのすべての管掌部門を田中副区長に寄せ、吉田副区長は特命担当として築地市場跡地再開発や臨海地下鉄新線・日本橋川沿地域の再開発に関する事に限定されました。

これにより、吉田副区長は特定の管掌部門がなくなり、実質的な権限が限定されることとなります。
区としても長期在任の弊害を懸念している、という現れであると受け取れる事務分担の方向性であると言えます。
かつ重要な再開発については特命担当副区長として引き続きゴリゴリ進めて頂きたいという、バランスの取れた施策であると考えます。
何が変わったのかで言えばつまり、環境土木部や都市整備部における人事権についても田中副区長に寄っているので、結果としては総合的な区政運営という役割においては実質的には副区長1人体制となりました。
一方で柔軟な区政施策の立案という課題においては、私は前々から民間よりデジタル化特命担当を連れてくるべきであると思っています。
つまりは次の副区長人事までその希望は持ち越されたという点は次回人事までに念頭において要望していきたいと思っています。
④あくまで区長としての責任は追及すべき
そして、人事案の賛成・反対に関わらず、後任人事を育てられなかったという責任は任命権者の区長に対して追及すべきであると考えます。
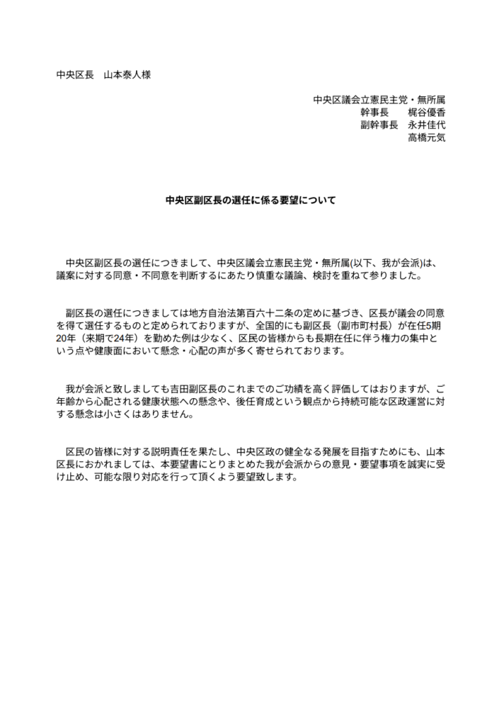
会派「中央区議会立憲民主党・無所属」としては以下の要望書を事前に中央区に提出しております。


中央区議会の規則として、議案に反対する会派は議場で意見を陳述することが出来るのですが、議案に賛成する会派は意見陳述の機会がありません。
そのため、中央区(区長は不在)に直接提出することにより要望を伝えました。
なお、どの会派の意見陳述よりも踏み込んだ内容を要望しております。
これにより賛成をした場合でも、区民の皆様に対する一定の責任を果たせるものであると考えました。
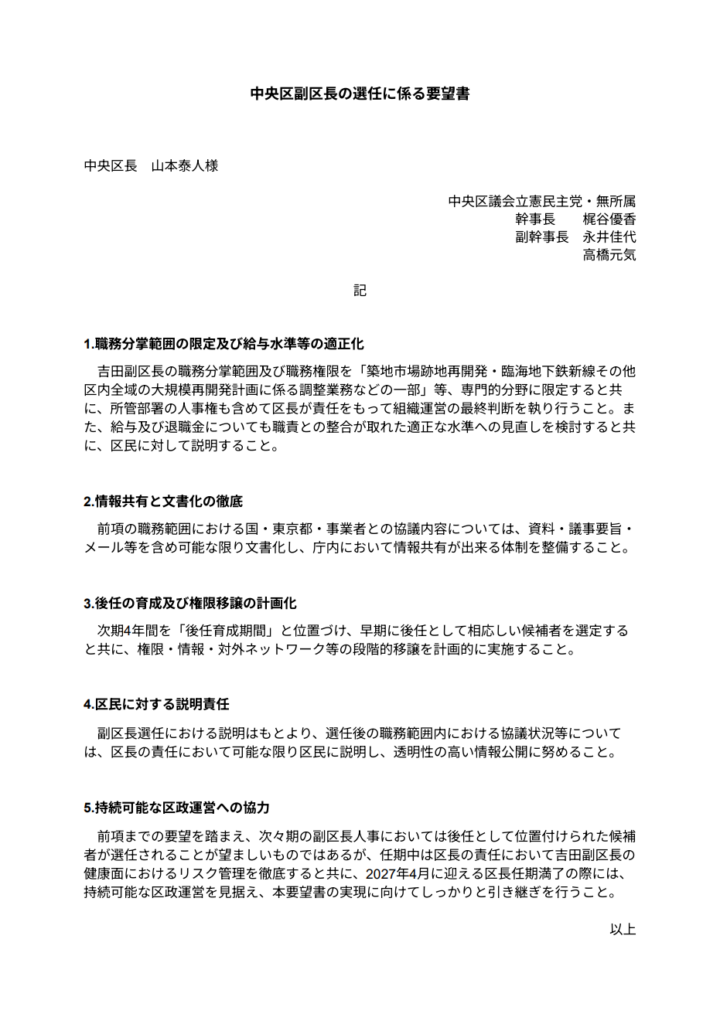
中央区副区長の選任に係る要望書
中央区長 山本泰人様
中央区議会立憲民主党・無所属
幹事長 梶谷優香
副幹事長 永井佳代
高橋元気
記
1.職務分掌範囲の限定及び給与水準等の適正化
吉田副区長の職務分掌範囲及び職務権限を「築地市場跡地再開発・臨海地下鉄新線その他区内全域の大規模再開発計画に係る調整業務などの一部」等、専門的分野に限定すると共に、所管部署の人事権も含めて区長が責任をもって組織運営の最終判断を執り行うこと。また、給与及び退職金についても職責との整合が取れた適正な水準への見直しを検討すると共に、区民に対して説明すること。
2.情報共有と文書化の徹底
前項の職務範囲における国・東京都・事業者との協議内容については、資料・議事要旨・メール等を含め可能な限り文書化し、庁内において情報共有が出来る体制を整備すること。
3.後任の育成及び権限移譲の計画化
次期4年間を「後任育成期間」と位置づけ、早期に後任として相応しい候補者を選定すると共に、権限・情報・対外ネットワーク等の段階的移譲を計画的に実施すること。
4.区民に対する説明責任
副区長選任における説明はもとより、選任後の職務範囲内における協議状況等については、区長の責任において可能な限り区民に説明し、透明性の高い情報公開に努めること。
5.持続可能な区政運営への協力
前項までの要望を踏まえ、次々期の副区長人事においては後任として位置付けられた候補者が選任されることが望ましいものではあるが、任期中は区長の責任において吉田副区長の健康面におけるリスク管理を徹底すると共に、2027年4月に迎える区長任期満了の際には、持続可能な区政運営を見据え、本要望書の実現に向けてしっかりと引き継ぎを行うこと。
以上
⑤重要な区政上の課題解決への対応を優先
以上全ての理由を踏まえた上で、本人事案に賛成を致しました。
率直に言えば、将来の中央区のために、区民の皆様にとっても特に重要な築地市場跡地再開発や臨海地下鉄新線、日本橋等様々な大規模再開発が失敗、遅延するリスクを考えれば、何か不祥事を犯したわけでもなくただ長期在任であるだけという差し迫った問題がない状態での反対では比較対象にならないと私は考えます。
もちろん組織の若返りこそが望ましい姿でしょう。私もそう思います。
でも現段階においては本件とは切り離して考えるべきです。
副区長を1人変えるよりも、区長を選挙で変える方が大きく組織は変わります。
確かに、今回賛成をした議員から積極的な発信がなかったのは事実ですが、反対派議員を中心としてSNSで「賛成する議員は区民の敵である」という論調を展開されていたため、それは発信できなくても仕方ないとも思います。
少なくともそういったレッテル貼りは区政運営上なんのプラスにもなりませんし、横暴であると私は思いました。
議員としての立場や発信はもちろん自由ですし、賛成・反対含めて民主主義でありますが、本当に区政に対して向き合い責任ある議員であればどうするべきなのか、を考えた上で私は賛成しています。
前回反対の立場から賛成に回ることにより批判されるリスクも充分に考え、その責任を背負った上で今回決断をしています。
その上でそれよりももっと重要なのは、新しい副区長体制含めて、来年度予算案にどれだけ議員として、会派として区民の皆様からのご要望を反映出来るかであると考えています。
その為には中央区の各部門の職員の方々とも密にコミュニケーションをとり、中央区政の全体の発展のため働いていきたいと思っています。
私は国政ではどの政党にも所属はしていませんが、
対決よりも解決
であると思います。
重要ではないとは言いませんが、少なくとも戦う場面はここではありません。
一方で、人事案に対して公式に充分に議論する場がない、など制度上の課題は別に存在すると考えています。
その点は議会内で提言していきたいと思います。
是非区民の皆様も、各議員が区政に対してどのように向き合っているかという点も含めて改めて中央区議会に注目して頂ければ幸いです。
以上となりますが、中央区政全体がより良い方向に向かうよう、これまで通り透明かつ全力で働いていきたいと思います。
本件含めてご質問はいつでもお寄せください。
それでは!!